• Language
    項目案例
    PROJECT CASES
    您現在的位置:
    首頁
    /
    /
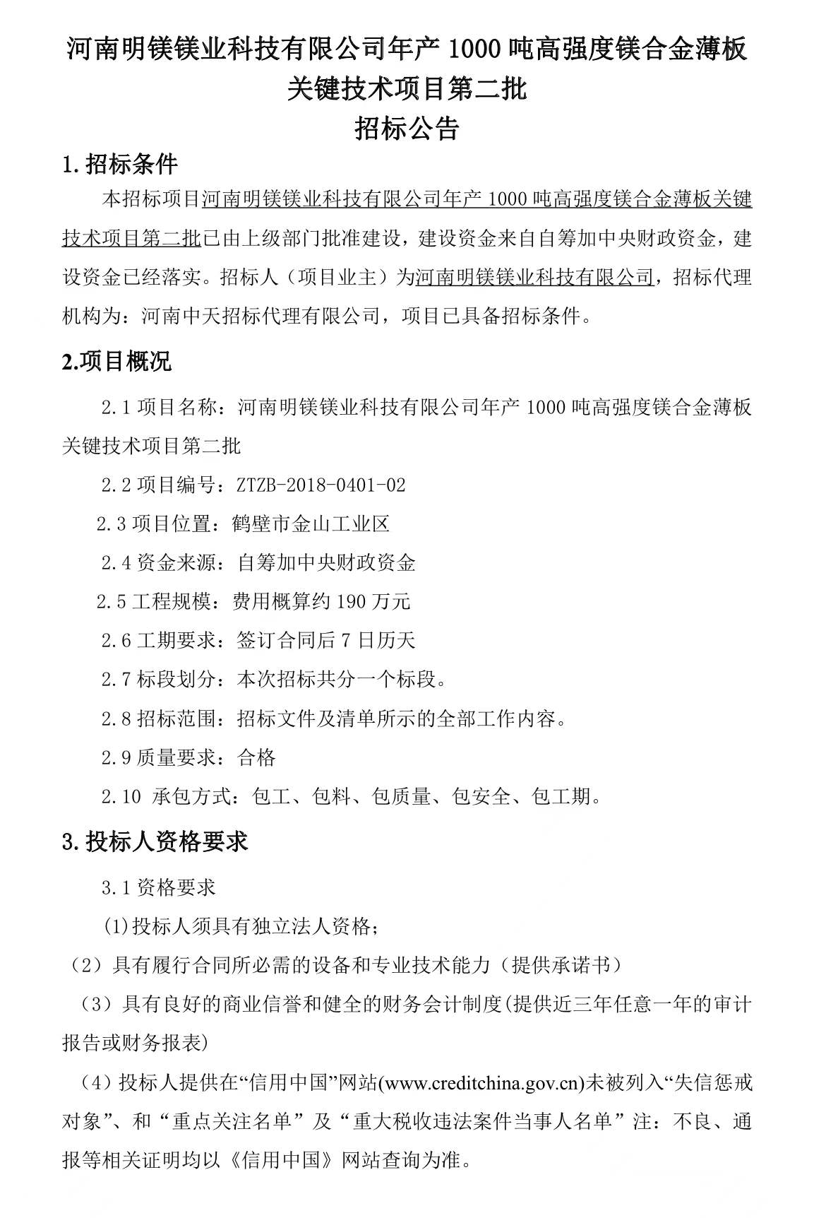
    技術項目 年產 1000 噸高強度鎂合金薄板

    技術項目 年產 1000 噸高強度鎂合金薄板

    • 分類:項目案例
    • 作者:
    • 來源:
    • 發布時間:2021-12-31 11:13
    • 訪問量:

    【概要描述】關鍵技術項目第二批 - 招標公告

    技術項目 年產 1000 噸高強度鎂合金薄板

    【概要描述】關鍵技術項目第二批 - 招標公告

    • 分類:項目案例
    • 作者:
    • 來源:
    • 發布時間:2021-12-31 11:13
    • 訪問量:
    詳情

    公告日期: 20/11/2019

    掃二維碼用手機看

    河南明鎂鎂業科技有限公司

    電話:0392-3658888  / 3659999
    郵箱:hnmingmei@163.com
    地址:河南省鶴壁國家經濟技術開發區

    版權所有 ? 2021 河南明鎂鎂業科技有限公司 

     網站建設:中企動力  鄭州   本網站已支持Ipv6

    天天爽夜夜爽夜夜爽精品视频